您所在的位置: 首页 /培训活动详情
互联网技术给高校教学改革带来了机遇和挑战,微课、MOOC与SPOC教学方式日渐兴起。亲爱的老师,您是否想掌握这些新的教学方式?您是否想自己动手,快捷而方便地设计和制作出自己的微课、MOOC和SPOC?欢迎您参加教师发展中心举办的本期培训班!
【活动主题】微课、MOOC与SPOC实操培训班
【活动时间】2017年3月4日9:00—3月5日17:00(周六日两天)
【活动地点】机械楼一层多功能厅
【主办单位】学校教师发展中心
【活动形式】培训班
【报名时间】2017年2月23日至2017年3月2日
【主要培训内容】
1.微课、MOOC到SPOC:从概念到技术方案;
2.慕课(MOOC)设计模型及常用工具演练;
3.私播课(SPOC)设计模型及常用工具演练;
4.现场亲身体验授讲课视频拍摄、编辑与发布各个环节;
5.培训结束时要求每位学员完成一个MOOC或SPOC案例。
【主讲嘉宾】
赵国栋,北京大学教育学院教授,曾任北京大学现代教育技术中心副主任、教育技术系副主任、中国开放式教育资源协会专家组成员、教育部教育全国多媒体课件大赛评审专家等。主要研究数字校园规划、教学课件设计与开发和网络调查研究法,曾主持和参与多项联合国教科文组织、教育部、高教学会和北京市的课题。获国家专利1项,出版专著4部,教材4本,英文专著1部,并发表中英文学术论文60余篇。
自2013年开始,他发起并主持“微课、MOOC和SPOC实操培训”项目,截止目前已在国内40多个城市举办超过200场培训,参训学员超过2万余名。在他的领导下,该项目在培训形式上具有多项创新,将“翻转培训”“互动反馈讲座”“实操演练”“现场微视频拍摄”和“现场开发微课”等多种创新培训方法引入教师IT技能培训之中,在国内教师信息技术技能领域产生了深远影响。
【参会要求】
1.参训学员应具备基础计算机操作基础,能熟练使用Office。
2.开课前下载培训资源包(20G,内有各种制作软件和练习素材)。下载地址:登录学校MIS系统——应用中心——52.交大云盘——培训文件,点击download即可。请仔细阅读培训资源包下载和安装说明。
3.要求自带符合技术要求的笔记本电脑,否则无法正常运行某些软件:操作系统是64位Win7专业版和Win8.1或win10,安装MS Office 2013版或2016版。
4.认真阅读安装说明,在开课之前完成全部软件的安装,确保正常运行。
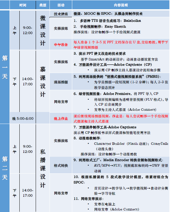
【培训日程安排】

【报名方法】
报名面向校内教师,登录教师发展中心网站http://cfd.bjtu.edu.cn或关注微信公众号“北京交通大学教师发展中心”报名,用户名及密码与MIS系统相同,进入“北京交通大学教师发展中心管理信息系统”进行活动申请。申请获得批准后,系统将显示“报名成功”。了解更多详情,请加“北交大教师教学发展”QQ群:445254890